Temelelektronik.info

Yaklasim Sensörü

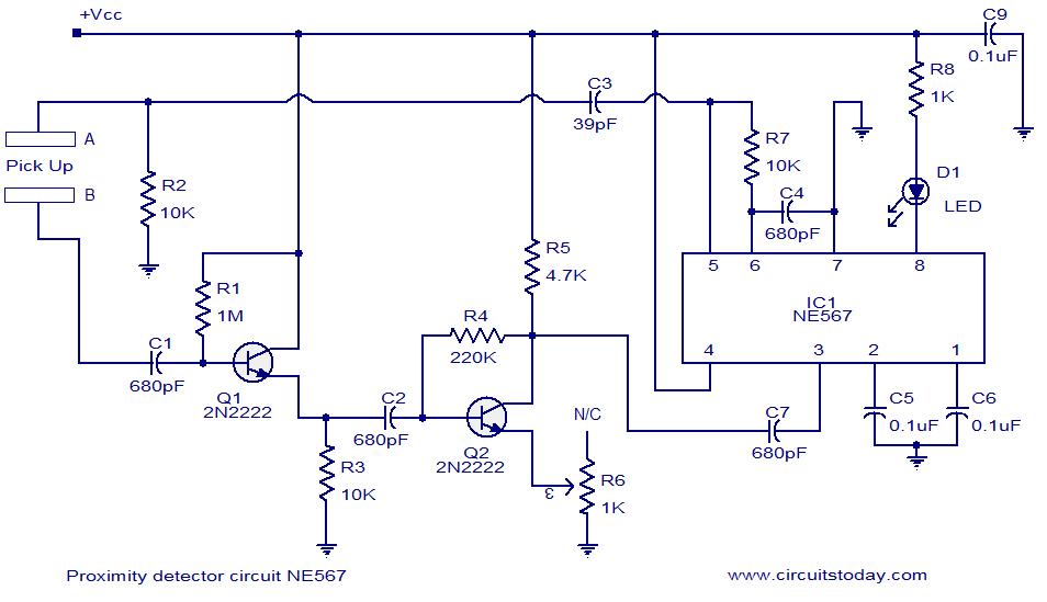
Devre


Bu devre Eylül ayından itibaren 1929  defa ziyaret edilmiştir.

Açıklama

Kaynak:http://www.circuitstoday.com/proximity-detector-circuit
proje