Temelelektronik.info

9V pil için sarj test devresi

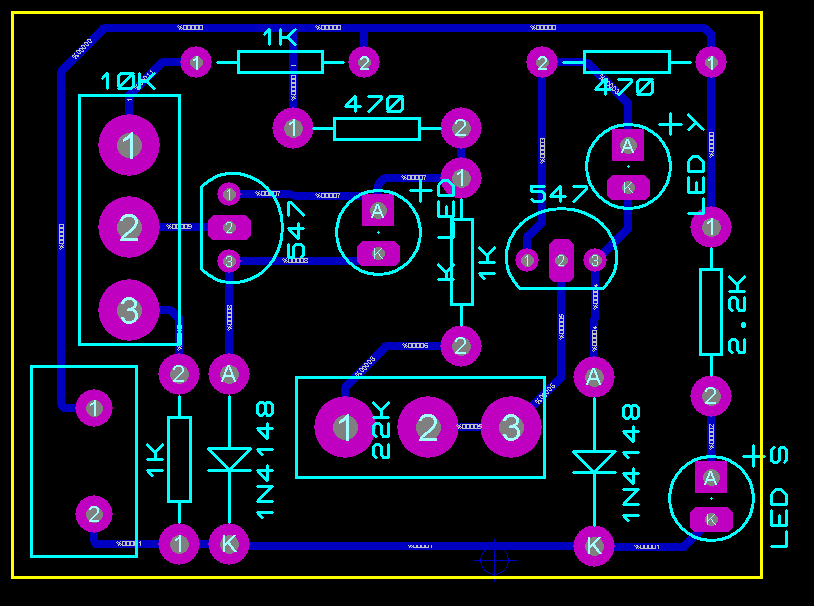
Devre


Bu devre Eylül ayından itibaren 2178  defa ziyaret edilmiştir.

Video

Açıklama

Devre potansiyometreler kullanilarak kalibre edilmelidir. 

Download

sarj devresi.rar